Incorporating Video Into A Single-Door Access Control System, Part One

The BlueWave Security NetGen IP Door Controller makes your favorite electric door hardware manageable over the IP network.
Aug. 5, 2010
11 min read

My earliest memory of remotely controlling access other than throwing a key out a window to my brother was installing an electric strike that was operated by a doorbell button. We have come a long way since then.

Access control has been and is continuously being update, upgraded and redefined. A generalized locksmith definition is a system which enables an authority to control access through doors, gates or any openable obstruction in a given facility. For most locksmiths, controlling access through a door is the primary task.

Today, our customers want more functionality. Audit trails, multiple user groups and time zones are no longer considered options. The ability to lock-out individuals and groups at a moment’s notice and have very stringent access time frames seem to be of increasing interest. But it seems the most important consideration that is being asked for is, “how do I know how many persons are entering the building or area when someone gains access?”

Even for companies that have a receptionist or front desk person, the employees usually enter through the rear. Very few companies can afford or want to have a security guard at the entry point.

There are two basic options to answer that question. The first involves construction of a mantrap and hiring a watcher, not really a viable option for most companies. The second option is to incorporate a video camera that operates in conjunction with the access control system software. The video can be viewed at a later point. This means that should more than one authorized person enter, the powers-that-be will be able to find out.

The video capture is for about five to ten seconds before the door opens and enough time recorded until the door closes and is secured, probably no more than 30 seconds. Not too much time for some of you to view at a faster speed since the camera will be fixed and any image that contains more than one person entering will really need to be looked at.

As far as I know, there is no one manufacturer whose products are sold throughout the locksmith channel that offers video as part of its access control product line. Please let me know if there is such a manufacturer.

So I have been looking for access control hardware and software that can incorporate video at a “locksmith level,” defined to include access control systems that operate up to approximately eight to ten doors. Most access control systems installed by locksmiths are this size. This is not to say that locksmith do not install large systems.

The software is the key. Access control software is designed to provide the mechanism for operating the mechanical components of an access control system. Access control software communicates with the readers, locks, sensors and any other piece of equipment that performs a specific function relative to controlling access. The majority of access control software is available from manufacturers of electromechanical lock hardware. Many lock manufacturers require that their electromechanical standalone locks and compatible readers operate with their software. The locks are proprietary to the company’s software. In turn, other company’s hardware may not be compatible.

Basic software may or may not include networked locks. In addition, the free or inexpensive network software may not have all the functionality your customer may want. Make sure all of the functionality your customer may want is available before considering a company’s high-end software package.

There are companies that produce door controllers and access control software or just access control software that is designed to operate with specific lock manufacturers’ hardware or non-proprietary electromechanical locks. Non-proprietary electromechanical network standalone locks are designed to operate with other company’s software that is compatible.

Examples of non-proprietary electromechanical, standalone network locks are the Sargent Profile and Schlage AD locks. Locks that are just locks, not equipped with a reader mechanism, such as electrified cylindrical locks, mortise locks, electric strikes and electromagnets will operate with any type of access control software that has a triggering mechanism.

Two types of input mechanisms are used by access control systems the keypad and the card reader. Card readers are usually designed for a specific application including bar code, magnetic stripe, proximity, biometric or Smart Card. An example is the proximity card that is probably the widest used technology for controlling access and time and attendance. There are numerous proximity card formats; some are proprietary, some are not. To read the different proximity card formats, there are different card readers.

BLUE WAVE SECURITY

At a trade show, I met John Hughes, vice president of engineering and products at BlueWave Security. This company provides electromechanical access control solutions that are not limited to a single vendor’s product line. BlueWave Security produces the NetGen IP Door Controllers, BlueView Pro software to manage access control, and a wireless electromechanical lock.

The BlueWave Security NetGen IP Door Controller is a one- or two-door access control panel that takes your favorite electric door hardware and makes it accessible and manageable over the Internet Protocol network. It runs over an existing Ethernet or Wi-Fi network, or can be installed over a dedicated subnet. The NetGen unit is installed on, and configured for, the network like any computer or printer or other networked device.

Running on either 12 or 24 VDC power, the NetGen IP door Controller uses only about 3 Watts of power (current draw is .260 Amps @ 12VDC). It can connect up to two credential readers using the standard Weigand protocol. It has three sensor Input ports, two alarm Output ports, and two Form C dry contact relays. On-board memory stores the valid credentials along with shift, holiday, command information, and audit trails of recent events at the secured opening. The onboard access control firmware evaluates the presented credentials and makes the decision to Admit, Alarm or whatever is configured.

BlueWave Security also provides software to make managing the Access Control configuration simple. The software, BlueView Pro, is a small application that runs on Microsoft Windows operating systems and uses the freely downloadable Microsoft SQL Express database. It can be configured to point to an existing installation of the enterprise versions of SQL Server for higher performance access control installations. Existing installations run the gamut from one door to hundreds of doors spread across a worldwide retailers’ Intranet. BlueWave Security is associated with Clark Security Products.

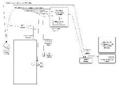
For this article, I was invited to an installation controlling access to a single door that incorporated a video camera providing real time video prior to the opening of the door and continuing until the door is closed and secured.

Suggestion: During your preliminary site survey, determine the conditions for running wire. Is there a drop ceiling or accessible attic? Are the walls wood or metal studs or poured concrete? Knowing the installation considerations can determine whether an access control system should be wired or wireless. Most manufacturers of access control systems and electric door hardware recommend a specific size of shielded twisted pair wiring be used to install their devices. We recommend you follow those guidelines. For this site the installer used 18/2 cable for the sensors and locking devices (anything that just needed a contact closure to work) and 24/6 shielded cable for the proximity reader.

The door leads into a secured room at the San Diego branch office of Clark Security Products. The room has a drop ceiling. To simplify running the wires to the power supply, electric strike and the proximity reader, the installer used Fiberglass Push Rods from Labor Saving Devices. These flexible, fiberfuse fiberglass rods are .162” in diameter and allowed him to easily guide the wires through the walls.

Hardware being installed is an:

Altronix AL600 ULX power supply

Axis 211 Network Camera

BlueWave NetGen IP Door Controller

G.R.I. 120T-12WG magnet switch set

HID Proxpoint™ Plus proximity card reader model 6005

Trine Axion 3234 with the 234X-375 faceplate The Altronix Power Supply/Charger converts 115VAC 60Hz @ 1.9 Amp input to a continuous filtered and electronically regulated supply of 6 Amps current at a selectable output of 12VDC or 24VDC. It offers battery backup and can charge up to two 12VDC/&AH batteries within the 13.5”H x 13”W x 3.25”D enclosure.

The NetGen IP Door Controller was installed into the enclosure. Having the NetGen IP Door Controller in an enclosure provides protection. Wiring to the various components will connect to the NetGen and will also need access to the power supply. Having them both in one enclosure simplifies the wiring process.

The Axis 211 Indoor/outdoor network camera has a manual focus DC-iris 3.0 – 8.0 mm lens that provides a viewing area of a sufficient size at about 20 feet to view the complete door entry and a sufficient area surrounding. First adjust for the area to be in focus, then adjust for focus.

The camera records 30 frames per second in VGA (640x480) resolution. The video buffer is 1.2MB covering pre and post activity. Security password protection limits the ability to view the video to only those authorized. The Axis 211 camera can be wired using an RJ-45 or 10BASE-T/100BASE-TX (Ethernet). Included with the Axis 211 is a camera stand.

The Axis 211 was selected for this installation because it provides excellent video features while being simple to install and set up.

There are only two real requirements for the cameras selected. First, they must either be IP (Internet Protocol) cameras or the output from Analog cameras must be converted to IP and made accessible via the IP network. This can happen right inside the camera body (for IP cameras) or in a converter (for example Axis’ model 240Q converts up to 4 Analog camera inputs into IP networked output). It can even happen in a DVR (Digital Video Recorder) or NVR (Networked Video Recorder).

Second, the cameras or camera system must have some way to trigger a Record event. Usually this is a contact closure that the controlling electronics can detect and use to decide to save the video being captured. Sometimes it’s motion sensing software built into the camera.

Many of the newer cameras can operate with the NetGen IP Door Controller. If you want to be completely sure, you can use most Axis products. Since BlueView Pro is able to connect to ONSSI and Milestone software Digital Video Recorders, you can also use any of the cameras they offer in their extensive compatibility lists.

To ensure the door is closed, a G.R.I. 120T-12WG Concealed Door Position Switch for wood doors was installed into the top of the door and the jamb directly opposite from each other about one foot in from the swing edge. The normally closed switch is installed into the jamb with the permanent magnet installed into the wood door.

Access is controlled using an HID Proxpoint® Plus 125 kHz Proximity Card Reader. The Proxpoint Plus 6005 can read HID cards with formats up to 85 bits. The read range is up to one inch. The potted electronics make this reader usable for both indoor and outdoor applications. An 18- inch pigtail is standard. The power consumption is 5-16VDC. At 12VDC the current draw is .075 Amps. HID recommended maximum cable run is 500 feet using 22 AWG.

The door was equipped with a Grade 1 Yale cylindrical leverset equipped with interchangeable core. A standard 2-3/4” strike plate was installed into the Timely Frame. Timely Frames have minimal clearance.

For this reason, the Trine Axion 3012 Electric Strike was chosen. The 3012 Electric Strike operates at 12VDC. This compact, Fail Secure electric strike is equipped with an intermittent duty solenoid. Installing the 3012 electric strike into a Timely Frame requires using the Trine 234X-375 faceplate in order to provide the proper clearance. The additional ramp length of 3/8” compensates for the Timely frame design. Modification to the jamb was necessary to accommodate the faceplate. The 3012 electric strike with the 234X-375 faceplate will accommodate cylindrical locks having up to a 5/8” throw, based on a 1/8” door gap.

Suggestion: Practice installing the access control system in your store. You can gain an idea of the time required to install.

This installation article will continue with a discussion of video recording options, installation procedures and system programming.

FMI, contact your locksmith distributor or the following manufacturers mentioned in this article:

Altronix Corp.: 718-867-8181, Web Site: www.altronix.com.

Axis Communications: Web Site: www.axis.com.

BlueWave Security: 512-996-0635, Web Site: www.BlueWaveSecurity.com.

George Risk Industries, Inc. (GRI): 308-235-4645. Web Site: www.grisk.com.

HID: 800-872-5359. Web Site: www.hidglobal.com.

Labor Saving Devices®: 303-287-2121. Web Site: www.lsdinc.com.

Trine: 718-829-2332. Web Site: www.trineonline.com.

Sign up for our eNewsletters
Get the latest news and updates